为真正实现智慧机场“人享其行,物畅其流”,无人驾驶技术的应用渐渐成为重要的一环。同时,伴随低速无人驾驶市场应用与产业体系初见规模,机场无人驾驶的探索也进一步深入。对于自动驾驶企业而言,机场场景机遇在哪?挑战几何?本文或可为行业提供参考。
场景需求迫切,无人驾驶“解困赋能”
机场作为航空运输和城市客运的重要基础设施,是综合交通运输体系的重要组成部分。但由于机场占地面积大,人、货、场之间的物资转运与交流的运营工况较为复杂,机场发展面临诸多痛点。特别是在当前全球疫情肆虐、国内疫情反复的严峻形势下,少人、无人的作业需求大增。
机场人流量大,一些大型国际机场,每年客运量达数千万,机场承担着复杂的运行任务。即使在疫情期间,机场作业量也很大,特别是环卫清洁、物流转运等工作。而清洁机器人、无人接驳车等无人驾驶产品具备自主运行、自动回充等功能,可全天候24小时工作,作为劳动力的补充或替换,能大大提高工作效率。
(二)安全需求
机场通常包括飞行区和航站区两个部分。飞行区包括跑道、滑行道、机坪(或机库)和机场净空等。随着机场的不断发展,飞行区作业车辆越来越多,仅在机坪服务的车辆设备就包括摆渡车、行李牵引车、升降平台车、叉车、传送带车、清扫车、管道车、飞机拖车等数十种。机坪设备操作不当,不仅会影响飞机正常运行,还会对场内人员造成事故隐患。无人驾驶系统的应用,可通过多车协同调度,在一定程度上降低车辆安全事故率。
航站区则包括候机楼、货运楼、停车场(楼)等。当前我国已进入疫情防控常态化阶段,“外防输入、内防反弹”尤为关键。在候机楼投用消杀机器人、巡逻机器人等,有利于监测旅客体温,全面做好环境消杀工作,进一步筑牢防疫、抗疫防线,保障旅客的身体健康和生命安全。

(三)用人需求
机场的工作人员招聘困难,特别是飞行区岗位。一方面,由于机场场景的特殊性,员工入职条件较为严苛,其中包括年龄、身高、政审等一系列要求。入职后也还需经过系统、长期培训才能上岗。另一方面,机场作业模式单一,仅是高强度且长时间工作就已经让人望而止步。无人驾驶车辆和设备能够把人从繁重岗位中解放出来,同时降低用人成本。
(四)建设需求
航班起降架次的不断增加导致机场保障压力大幅提升,如果继续采用传统的管理思路和手段,运行效率不高和出行不畅等问题都将难以有效解决。而无人驾驶设备所具有的复杂环境感知、智能判断、协同控制等功能,是实现机场自动化和智能化转型的典型应用。无人驾驶设备的应用,也能为5G、大数据、人工智能等为代表的新基建提供应用场景,促进建设发展。
另外,在机场应用无人驾驶设备既是减少地面保障资源,优化资源消耗的有力实践,也是改善机坪人员作业环境,提高旅客出行体验和增强员工幸福感的新落脚点。
在机场转型升级的“内驱力”和疫情持续不断的“外驱力”双重影响下,近年来,我国机场无人驾驶的应用场景加速推广,无人驾驶车辆和设备的种类也更加丰富。
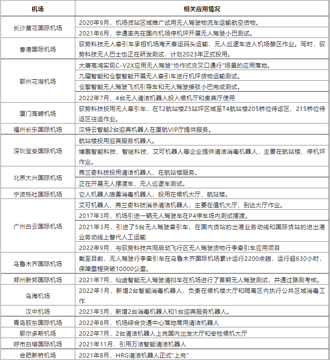
国内部分机场无人驾驶测试应用情况
从国内部分机场无人驾驶应用情况来看,目前机场测试应用最多的无人驾驶车辆和设备主要为无人清扫车、迎宾机器人、消杀机器人、无人牵引车,无人巡逻车、无人接驳车、无人驾驶飞机引导车也在近年取得新的技术和应用突破。

据新战略低速无人驾驶全媒体记者了解,为促进机场无人驾驶产业发展,国家还会为该领域的先试先行企业提供经济激励,同时为加速产品研发、降低设备成本,机场方也会提供部分研发经费。
商用面临挑战,货运物流有望率先突破
所谓“良药苦口”,无人驾驶解决方案虽能为机场降本增效,提高安全运行保障,但无人驾驶设备在民用机场推广应用也面临着许多挑战,如设备检验验证、设备模拟验证、机场安全和运营管理等。
仓擎智能是一家专注于人工智能核心技术研发的高科技企业,针对机场无人驾驶,公司主要推出了无人牵引车、无人接驳车、无人驾驶飞机引导车三种车型。
仓擎智能无人驾驶飞机引导车在鄂州花湖机场测试
仓擎智能有关负责人表示,目前国内机场无人驾驶的发展尚处于初期探索阶段,无人驾驶车辆和设备的推广应用还有待形成一套行业标准。如无人驾驶飞机引导车、无人驾驶行李牵引车等已在测试车型国内并没有统一标准,均是根据企业与机场或是第三方公司制定的“企业标准”进行研发生产。
另外,机场场景下统一调度的实现仍是问题。各企业间的标准不同导致同一机场下可能存在多种调度系统,加深管理复杂程度。同时,每一家机场自身均具备工作车辆的管理系统,自动驾驶企业如何将自家产品设备接入系统中也是当下亟待解决的问题。
有业内从业者也表示,目前大部分机场无人驾驶特种车辆都是测试应用,还没有真正进入常态化运营。机场也希望推动无人驾驶的发展,但一方面受限于市面上没有成熟的无人驾驶车辆可直接投用。机场场景内有数十种特种车辆,很多车型目前市面上都没有现成可用的无人驾驶车辆。而现有的无人驾驶车辆,如摆渡车,载客量又无法满足机场的运营要求。同时,一些无人驾驶车辆的技术稳定性、作业准确率还达不到机场作业要求。
另一方面受限于无人驾驶车辆采购审批程序复杂且严格。机场方作为国有企业,对设备有严格的采购、准入制度。目前行业对无人驾驶车辆没有统一的标准,不仅有碍自动驾驶企业的研发生产,也影响机场方拿不出官方的认证依据进行车辆采购。正因为如此,当前大多数机场无人驾驶项目都是机场方与自动驾驶企业基于友好合作进行的测试应用。
新战略低速无人驾驶产业研究所了解到,虽然机场无人驾驶在发展初期,落地应用面临挑战,但行业还是在积极攻克难题。特别是《机场无人驾驶设备应用路线图(2021-2025年)》,明确了机场无人驾驶设备的自动化程度,明确了涵盖设备检验测试、模拟验证、示范应用、运行管控、监督管理、评估评价等完整的应用全周期发展路径,对机场无人驾驶设备的各阶段应用探索有着非常重要的指导意义,对远期全面推广发展具有强大的引领作用。
行业认为,遵循自动驾驶三大定律,货运物流会领先载人接驳取得商用进展,货运机场相较客运机场更容易实现多种无人驾驶车辆和设备的推广应用。因为货运机场人员少,无人驾驶车辆和设备运行的人为干扰因素降低,安全性较客运机场高,且受法律法规的限制也相对较少。值得注意的是,货运机场只是对人的生命安全影响较客运机场小,但场景复杂度相当,所以自动驾驶企业更倾向于先在货运机场进行车辆测试应用,经过一段时间的稳定运行后,对机场的运营场景会更加熟悉,也容易向客运机场发展。
今年7月,鄂州花湖机场正式投入运营。这是亚洲第一个、全球第四个专业货运枢纽机场,机场建造时全面实施“数字建造、智慧运营”理念,引入空侧自动驾驶系统,开展以无人驾驶技术为基础的“少人机坪”建设,将打造成为国内机场无人驾驶标杆项目。目前,机场已经测试了无人清扫车、无人牵引车、无人小巴、无人驾驶飞机引导车、无人驾驶驱鸟车等多种无人驾驶车辆。
而在厦门机场、香港国际机场、新加坡樟宜机场等客运机场,用于转运行李的无人牵引车也是最早投入测试应用,且拥有大批量市场需求的。据悉,目前香港国际机场有400余辆无人驾驶牵引车潜在需求,新加坡樟宜机场的潜在需求更可达500-600辆。

庞大的潜在市场促进各企业加快商业化探索的脚步。具体而言,机场无人驾驶商用模式主要可分为三种:一是机场方买单,包括自动驾驶车辆、自动驾驶系统等,全套车辆和设备均由机场采购。二是机场提供车辆,自动驾驶企业负责车辆的改装,提供自动驾驶解决方案。三是自动驾驶企业负责所有的自动驾驶车辆和技术,即向机场提供自动驾驶运营服务,机场按月租用或按作业量付费。
目前来看,机场场景内用于货运物流的无人驾驶车辆有望最先实现规模落地。同时,自动驾驶企业和机场方会先从单车型突破无人驾驶技术的应用,统一车辆标准,在某一作业场景形成规范、可行的落地方案后,复制到下一作业场景,最后实现全场景、全车型无人驾驶。
而对于商用模式的选择,由于现阶段无人驾驶车辆成本费用还达不到理想价格,机场无人驾驶投资回报率周期较长,无论是自动驾驶企业还是机场方,都还没有明确。
据新战略低速无人驾驶产业研究所了解,近年来,我国机场数量不断增加,自2010年的175个增加到了2021年的241个。“十四五”期间,我国在民用机场投资规模将达到15098亿元,同时新建和改造的机场均往智慧化方向发展,占总投资金额的99%,预计“十四五”期间我国智慧机场投资规模将达到14947亿元。
从市场规模来看,机场无人驾驶还是值得自动驾驶企业放手一搏,不少自动驾驶企业的入局和发展也切实让行业看到了未来。基于行业现状,机场无人驾驶的发展还要作出以下努力:
(一)深入场景探索
自动驾驶企业应该深入开展市场调研,明确机场方最迫切需要解决的问题,最亟待改善的特种车辆作业环节,根据机场方需要进行研发生产,丰富市面上可供选择的机场无人驾驶车辆类型。
(二)加强技术攻坚
针对现有产品技术稳定性、作业准确率等方面存在的问题,自动驾驶企业要持续增强软、硬件实力,加速产品迭代升级,不断提高无人驾驶车辆性能和可靠性。
(三)促进产业链融合
机场无人驾驶正值发展初期,自动驾驶企业和机场方应当加快协同协作,营造良好环境,增强发展信心。同时,供应链要不断提升自主创新能力,积极打造机场无人驾驶车辆成本优势。
(四)完善行业标准
不管是对自动驾驶企业还是对机场方,建立健全标准体系,是机场无人驾驶规模落地的重要支撑。国家要鼓励支持有关部门出台相关标准,行业也要积极主动推进团体标准的制定。
智慧机场的建设重点在于体现“人的智慧”而不仅仅是工具的智能,真正有效的、有用的智能产品都是以解决实际问题为导向的。我们期待无人驾驶产品在机场“落地”后再“生根”,赋能机场实现创新飞跃。




