矿区无人驾驶,国内企业能否弯道超车?

时间:2022-11-22

来源:低速无人驾驶产业联盟

0

导语:《矿区无人驾驶行业发展蓝皮书(2022版)》即将发布!

国外:矿区无人驾驶起源地

无人驾驶矿车的发展起源于国外,上世纪80年代,世界上最大的工程机械和矿山设备生产厂家——卡特彼勒最早开始了无人驾驶自卸矿用卡车的研发。

1994-1995年,卡特彼勒在美国得克萨斯州一处石灰石采石场测试了最早的两台Cat 777C无人驾驶矿用卡车样车。在2.6英里的场地上,两台卡车完成了5000多个生产运输循环。

1996年,卡特彼勒正式推出自动化矿用自卸车,在1996年MINExpo期间,观众们通过卫星直播亲眼见证了在Tinaja Hill示范和学习中心的无人驾驶展示。

卡特彼勒之后,日本小松也在1996年研制了第一辆无人驾驶卡车,主要通过自动化运输系统(Autonomous Haulage System,AHS)实现,系统用控制装置、GPS卫星、无线通信技术和软件来取代原来坐在驾驶室内的司机。

2005年,小松公司研制了无人运输系统,在智利国有铜业公司旗下最大的分公司北方铜矿公司试验,通过传感器、控制器和通讯组件等设备,小松实现了矿车在一些控制指令之下进行自动行驶,

2008 年,小松的自动驾驶矿用车首次在智利的铜矿实现了商业化部署。同年年底,力拓位于澳大利亚的几座铁矿开始运营小松的无人矿卡,由于地处偏远,控制中心建在了距离矿山约1500公里的大城市珀斯,进行远程控制。2013年,位于加拿大的油砂矿也开始采用小松集团的无人运输系统。

国外矿区

2017年9月,为了进一步拓展自动运输系统的价值,在澳洲矿业巨头力拓(Rio Tinto)现有的矿区,小松成功完成了标准型自卸卡车加装自动运输系统套件的试运行。这套安装于小松220吨级830E型电驱动标准型自卸卡车上的改装配件,能够使卡车在自动驾驶的模式下运行。

在卡特彼勒和小松之后,陆续有企业开始投入到矿区无人驾驶方案的开发中,如沃尔沃、利勃海尔、日立集团等。

目前,矿车的无人驾驶技术在北美、西澳、南非均已初步实现。包括澳大利亚金伯利巴矿山投入使用了卡特彼勒公司的无人驾驶矿用自卸车;美国犹他州宾汉铜矿与美国ASI公司合作,对挖掘机进行了技术改造,开发并使用了矿山无人驾驶管理系统;挪威的Kalk矿井已经落地了沃尔沃无人驾驶矿卡首个商用项目;智利国家铜业也计划将其无人驾驶矿卡机队项目带入一个新的阶段,将4辆全新的卡特彼勒无人驾驶矿卡部署在Ministro Hales(DMH)分矿,而另外4辆自小松无人驾驶矿卡将部署在Radomiro Tomic分矿等等。

另外,针对在用车型,国外无人驾驶系统改装技术也日渐成熟。如小松930E、卡特彼勒777D的矿用自卸车改造,沃尔沃A40F铰接式卡车改造,纽荷兰L218滑移装载机改造等,超过18种车型的改造技术已在北美、西澳等矿山实现应用。

表1
图表:国外主要矿区无人驾驶代表企业

国内:起步较晚,但发展速度很快

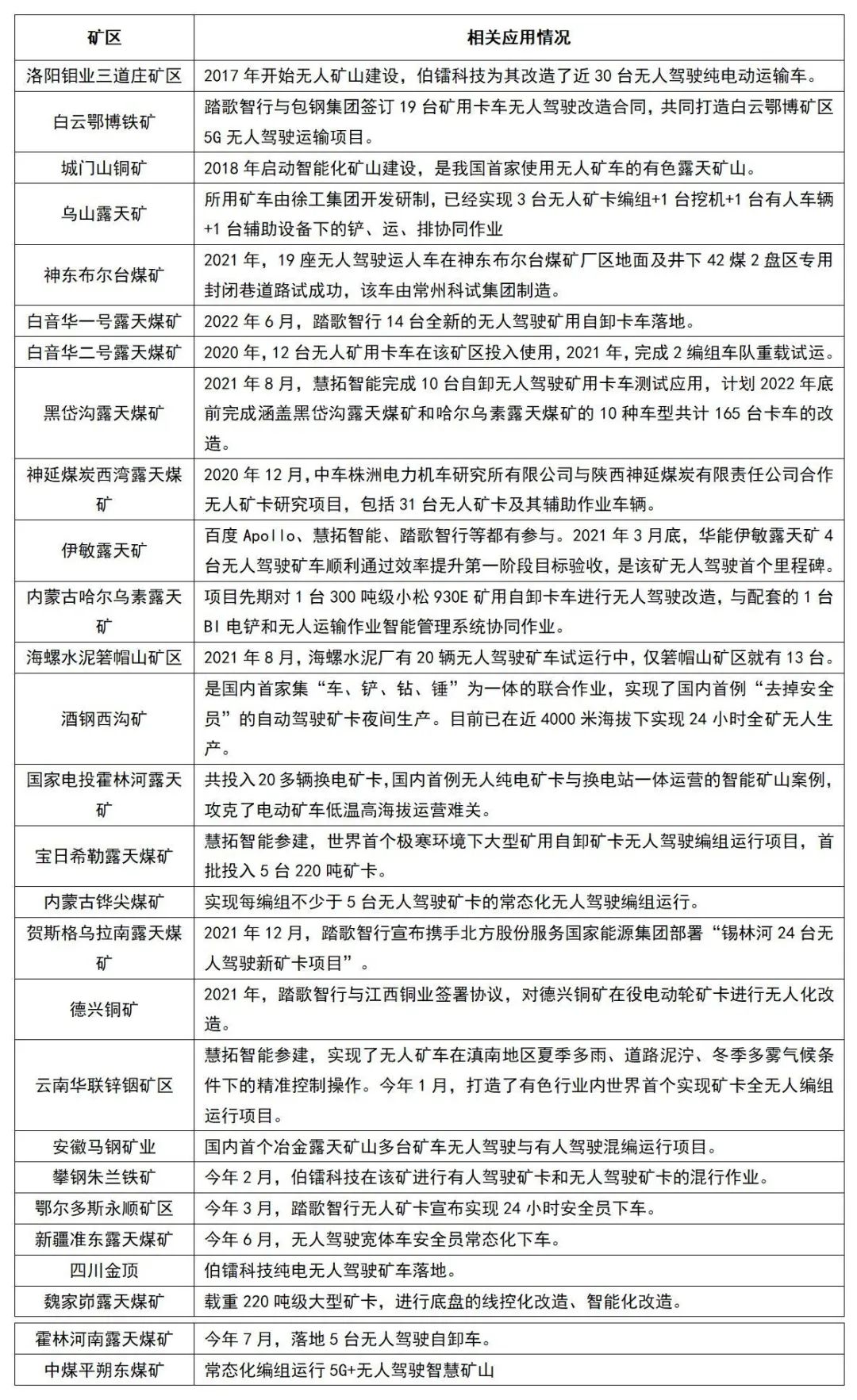
与国外相比,国内对于矿区无人驾驶的探索起步较晚。洛钼集团三道庄矿,在2017年开始在国内率先运用无人采矿设备,但采用的是远程操控模式,且4G网络下延时较长,并不能发挥无人驾驶的优势,2019年开始使用5G,效果有所提升。

2018年9月包钢集团、踏歌智行、北方股份、航空航天大学、中国移动、华为合作签约,共同推进世界最大的稀土露天矿山白云鄂博矿无人驾驶项目,2018 年 11 月踏歌智行在白云鄂博矿区完成了 MT3600B、NTE150t 2 台大型矿卡和 1 台同力 90 t 宽体车的无人化升级改造和矿车无人驾驶管理系统开发,实现了不同厂家、不同吨位车型混合编组测试运营的重大进展。

2018年,城门山铜矿启动智能化矿山建设,是我国首家使用无人驾驶矿用车的有色露天矿山,其无人矿车还实现与全球首台大马力 5G 远程遥控推土机的联合作业……

从2018年开始,国内对于矿区无人驾驶的探索逐渐增多,一些矿区先后与工程机械厂商及无人驾驶方案商等展开合作,开始小批量的测试。

表2
图表:国内部分矿区无人驾驶应用情况

从无人矿卡项目落地情况来看,目前国内以露天煤矿的智慧转型为主,并向有色金属、水泥矿等不同矿种的矿区逐步取得发展,其中,部分矿区无人驾驶项目不仅在国内领先,更成为世界标杆。

综合国内外无人驾驶发展情况而言,目前国内外的矿山无人驾驶市场主要差异有三点:

①技术方案阶段差异。国外矿区自动驾驶方案基本是嵌在整体矿山自动化解决方案中间,同时会有地面采掘的无人化、地面运输的无人化、地下采掘的无人化以及整个矿山的数字化管理方案。我国矿山自动驾驶目前处于初期阶段,但是随着近年来,国家的整顿和政策支持,采矿业逐渐向头部企业开发优质矿业资源转变。而这些头部企业出于规模化效应,对于新能源,自动驾驶的需求也开始旺盛起来,目前主要集中在无人运输化上。

②矿山分布情况差异。国外矿山相对集中,且单个矿山产量巨大,有能力整体改造,而我国的矿山相对分散,矿山大小不同,技术水平不高、开采装备落后等问题,使得我国采矿装备制造业的水平较发达国家有一定差距,对于更前沿的自动驾驶技术更是少有关注。

③常用车体差异。国外多采用单车售价高达数千万元的,载重100-400吨大型矿卡,对于国内中小矿山并不适用,国内多为宽体车、后八轮。

矿业属于国土安全范畴,加上贸易政策等限制因素,国外企业难以进入并适用中国市场。这一定程度上给了我国自动驾驶企业发展的空间和机会,从长远看,拥有丰富的应用土壤及相关政策的大力支持下,中国矿区无人驾驶有望弯道超车!

图表:国内外矿区无人驾驶市场主要差异

为了解析当前低速无人驾驶在矿区场景的解决方案和市场应用现状,12月16日,由低速无人驾驶产业联盟主编,青岛慧拓智能机器有限公司、北京易控智驾科技有限公司、上海伯镭智能科技有限公司、北京路凯智行科技有限公司、北京踏歌智行科技有限公司、名商科技有限公司联合参编的《矿区无人驾驶行业发展蓝皮书(2022版)》将在“2022中国低速无人驾驶行业发展年会”上正式发布,参会人员可免费获得蓝皮书纸质版一份,敬请期待!

低速无人驾驶产业综合服务平台版权与免责声明:

凡本网注明[来源:低速无人驾驶产业综合服务平台]的所有文字、图片、音视和视频文件,版权均为低速无人驾驶产业综合服务平台独家所有。如需转载请与0755-85260609联系。任何媒体、网站或个人转载使用时须注明来源“低速无人驾驶产业综合服务平台”,违反者本网将追究其法律责任。

本网转载并注明其他来源的稿件,均来自互联网或业内投稿人士,版权属于原版权人。转载请保留稿件来源及作者,禁止擅自篡改,违者自负版权法律责任。

如涉及作品内容、版权等问题,请在作品发表之日起一周内与本网联系,否则视为放弃相关权利。

关注低速无人驾驶产业联盟公众号获取更多资讯

最新新闻