团体标准 的搜索结果
-
-
重点围绕《低速无人驾驶多车混合调度接口规范》。
-
-
-
【意见征集】低速无人驾驶产业联盟2025年团体标准制修订计划
联盟正在制定《低速无人驾驶多车混合调度接口规范》(拟定名)。
-
-
-
诚邀您的参与!
-
-
-
正式实施!《面向特定场景低速自动驾驶产品准入及运营规范》团体标准
内附联盟已发布标准下载链接!
-
-
-
《面向特定场景低速自动驾驶产品准入及运营规范》将在年会发布。
-
-
-
重点讨论《面对特定场景低速自动驾驶产品准入及运营要求》。
-
-
-
【联盟周报】特斯拉全自动驾驶软件降价超50%;联盟2024年两项团体标准正式立项
特斯拉全自动驾驶软件在美降价超50%;联盟2024年两项团体标准正式立项;中德将在自动驾驶领域合作;毫厘智能获超亿元 Pre-A ...
-
-
-
2024年联盟持续推进标准体系完善工作中!
-
-
-
重点聚焦低速无人驾驶多车混合调度和特定场景的产品准入及运营规范。
-
-
-
2024年联盟标准启动仪式即将举行!
-
-
-
征集时间截至2024年2月29日。
-
-
-
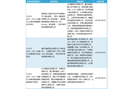
【联盟周报】Mobileye股价暴跌24.55%;联盟2023年团体标准正式发布实施
《低速无人驾驶设备远程驾驶系统技术规范》正式实施;自动驾驶技术研发商Mobileye股价暴跌24.55%;斯年智驾完成数亿元B轮融资...
-
-
-
将于2024年1月1日起正式实施。
-
-
-
将于12月15日在2023低速无人驾驶年会上发布并解读。
-
-
-
《低速无人驾驶设备远程驾驶系统技术规范》即将发布。
-



























